We contributed to Lido DAO, P2P.org, =nil; Foundation, DRPC, Neutron and invested into 150+ projects
Online card payments are expensive: merchants typically give up roughly 0.5%–3% of gross sales in interchange, network, and processing fees just to access regulated payment rails. Public numbers for Amazon aren’t disclosed, but assume ~$600B in gross merchandise sales last year; at even a rock‑bottom 0.5% effective card cost, that’s about $3B in fees — and at 2% it would be closer to $12B. That’s a massive tax on commerce for the privilege of using legacy card networks. Those payment networks usually charge back the money to the users with some loyalty programs. Loyalty programs play an important role in the payments landscape ever since modern card networks established the rails that move money around the world. The goals of these programs are simple: keep high-value customers engaged, nurture habit loops, and deepen brand stickiness through personalized perks—priority treatment, exclusive offers, or redeemable “points” with real-world value. In this article, we’ll explain the card network’s economics, current stablecoin issuers, and how stablecoin as a service protocols can replace those card networks.
Starbucks’ mobile app is a textbook example. Instead of relying solely on traditional card rails at the register, the company effectively created its own wallet. Customers preload cash, earn “Stars,” and redeem them for drinks or upgrades. The hidden benefit? Approximately 10–15% of the funds customers deposit go unspent—an interest-free float that acts like a short-term loan. At last count, Starbucks disclosed more than $1.8 billion sitting in these wallets, a balance that generates around $100 million in incremental annual income.
Visa and its peers gain whenever partners run strong rewards programs on their rails. Card issuers recycle most of the interchange fee from each swipe into customer points or miles — roughly 86 % of total fee income fund these perks. The outcome is increased card spending, deeper user retention, and greater dependence on the network’s rails—exactly the flywheel Visa desires. Airline frequent-flyer programs exemplify this model.
Turkish Airlines’ Miles & Smiles illustrates how airlines, banks, and card networks can simultaneously benefit:
Banks purchase miles in bulk to entice cardholders and share rewards as users increase card usage.
Card networks generate higher transaction volumes and fees as cards are swiped to accumulate miles.
Turkish Airlines receives upfront cash, long before delivering flights, effectively turning miles into digital currency.
Since airlines recognize revenue only when miles are redeemed or expire, the unredeemed balance acts as an interest-free liability, enhancing liquidity and smoothing earnings.
Short answer: yes. Stablecoins can materially reduce payment costs and settlement friction. With U.S. policymakers advancing clear and stablecoin legislation (“Genius Act”) and the industry's rails maturing, the shift is increasingly feasible.
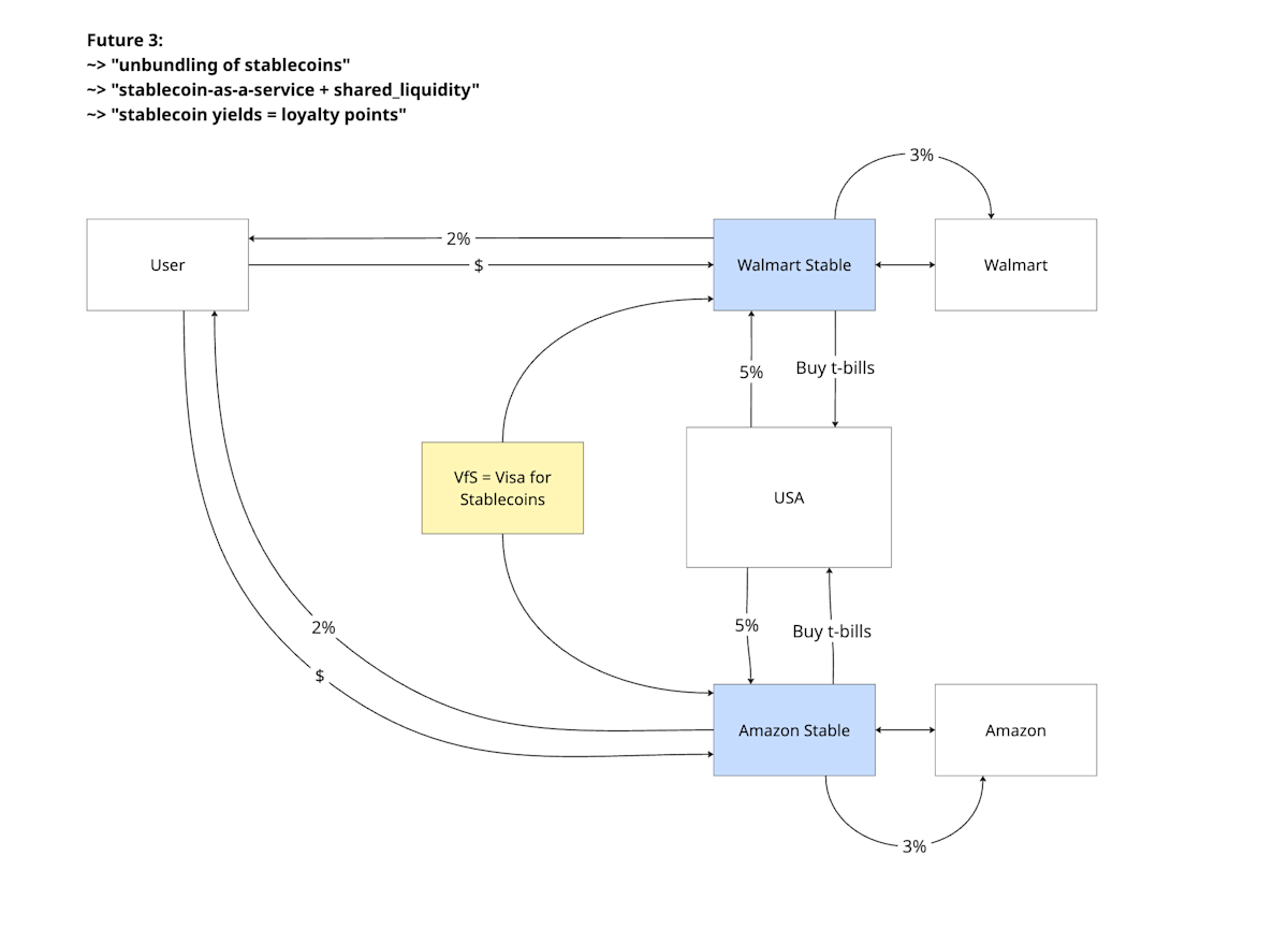
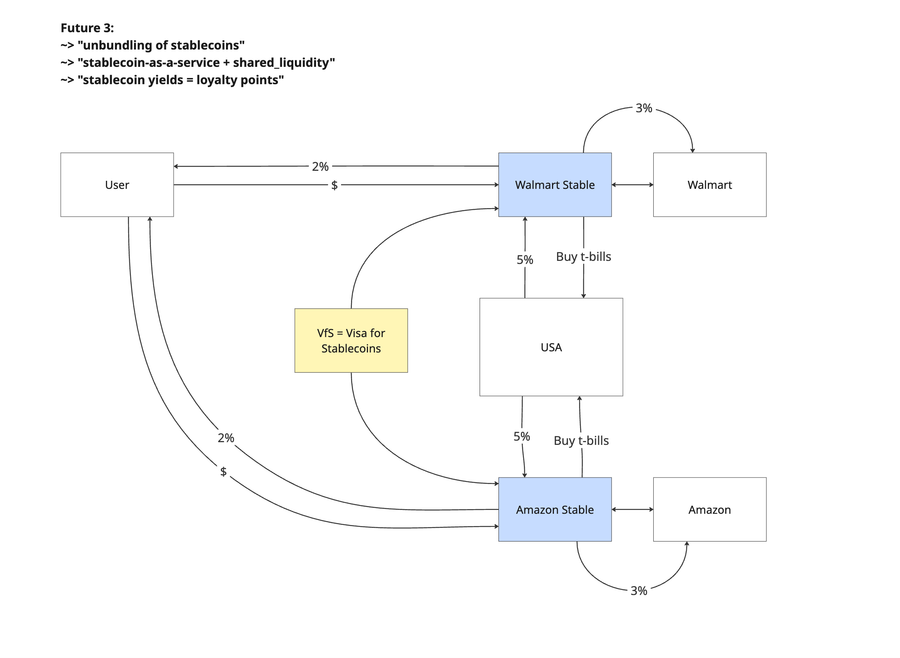
Consider Amazon integrating a stablecoin (e.g., USDC or USDT). What would be the incentive? Merely accessing the on-chain economy isn't compelling enough for giants like Amazon or Walmart.

A new generation of stablecoins, like Agora from VanEck, share revenue with partners, allowing businesses to earn yield from USD balances on their platforms. However, most stablecoins in this category don’t allow third-party businesses to issue their own branded stablecoins, limiting brand-building potential.

New “stablecoin-as-a-service” platforms like Stably, m0; let brands mint fully collateralised tokens (think AmazonUSD or WalmartUSD). By issuing their own stablecoin, companies keep their branding front and centre and earn interest on the idle balances (the float). Yet, this model has two structural drawbacks:
Liquidity Fragmentation: Each stablecoin is isolated—you can’t spend AmazonUSD at Walmart—hindering network effects.
Coordination Overhead: Each issuer must individually manage banking, compliance, and liquidity, multiplying complexity.
What the market truly needs is an orchestrator network—a "Visa for branded stablecoins"—connecting isolated corporate coins into a unified, interoperable monetary fabric with ready-made compliance and issuance services. This platform should concretely provide:
Issuance & Treasury API: Single endpoints to mint/burn branded stablecoins, stream real-time reserve proofs, and automate audits.
Shared Liquidity Layer: 1-to-1 swap pools or tailored AMMs ensuring instant fungibility among partner coins. So new branded stablecoins will utilize the existing liquidity, and this network effect will create a strong moat.
Chain-Abstracted Routing: Canonical bridges and NTT-style messaging enabling seamless transfers regardless of underlying blockchain infrastructure.
KYC/AML & Travel-Rule Toolkit: Integrated address scoring, transaction screening, and comprehensive KYB onboarding directly within API workflows.
Reg-Stack-as-a-Service: Ready-to-use templates aligned with the U.S. GENIUS Act, EU MiCAR, FATF guidance, and emerging regulatory sandboxes.
Settlement Wrappers: Plug-ins for FedNow, ACH, SEPA Instant, and card acquirers, facilitating instant and programmable fiat on/off ramps.
Yield Module (Optional): Secure T-bill sweeps or repo gateways allowing issuers to monetize reserve yield.
Developer & Merchant SDKs: Easy-to-integrate wallet, checkout, and invoicing modules enabling any platform to adopt stablecoin payments rapidly.
By consolidating today's fragmented stablecoin landscape into a single interoperable layer, a "Visa for Stablecoins" unlocks genuine network effects, transforming branded dollars into universally spendable, programmable money.

And with this VfS the economics become clearer: instead of paying 1.5–3% interchange fees per transaction, users preload dollars that merchants receive at par—no card fees, no chargebacks. Treasury invested in short-dated U.S. Treasury bills generate yields that fund network costs and customer rewards. So, in this case the rewards are funded by yield, not interchange fees. Imagine earning airline miles simply for holding branded stable-USD, who can say no to this 🙂
However, critical questions remain:
Is this model really better than interchange-funded loyalty programs?
What new risks do merchants and issuers assume (regulatory, balance-sheet, operational)?
What specific rails must "Visa for Stablecoins" provide (on/off-ramps, compliance stack, developer SDKs)?
How will the shared liquidity layer function practically, and can it exist without the orchestrator owning the underlying infrastructure?
How to change the user habits: this is the most important question.
If you’re building or thinking about this, we, at cyber.fund, are actively looking for teams that will make this vision real. Don’t hesitate to reach us!